BP2525是一款廣泛使用的電源管理IC,它在開關電源和適配器中扮演著核心角色。空載電壓控制是電源設計中的一個重要方面,因為它直接影響到電源的效率和穩定性。本文將探討如何通過不同的方法來控制BP2525的空載電壓,以優化電源性能。

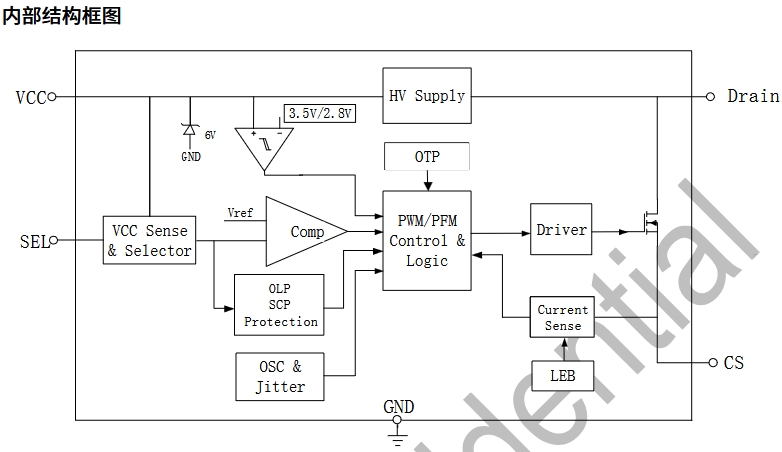
BP2525是一款集成了多種功能的電源管理IC,它支持多種電源模式,包括Burst Mode(突發模式)和Skip Mode(跳周期模式)。這些模式有助于在空載或輕載條件下降低功耗,提高電源效率。
空載電壓是指電源在沒有負載的情況下輸出的電壓。如果空載電壓過高,可能會導致電源效率降低,甚至在某些情況下可能會對負載設備造成損害。因此,控制空載電壓對于確保電源的穩定性和可靠性至關重要。

1. 調整反饋電阻
在BP2525的反饋回路中,通過調整反饋電阻的值,可以改變輸出電壓。這是控制空載電壓最直接的方法。通常,反饋電阻與反饋網絡中的其他元件一起決定了輸出電壓的精度和穩定性。
2. 使用光耦合器
光耦合器可以用于隔離反饋信號,同時允許調整反饋電壓。通過選擇合適的光耦合器和調整其工作點,可以有效地控制空載電壓。
3. 利用Burst Mode和Skip Mode
BP2525的Burst Mode和Skip Mode可以在空載或輕載條件下降低功耗。在這些模式下,IC會根據負載需求調整開關頻率,從而降低空載電壓。
4. 優化電路設計
通過優化電路設計,如選擇合適的電感、電容和二極管,可以減少電源在空載條件下的功耗,從而降低空載電壓。
5. 使用外部電路調節
在某些情況下,可能需要使用外部電路來調節空載電壓。這可能包括使用額外的電阻、電容或晶體管來調整反饋信號。
在實際應用中,控制BP2525的空載電壓時,需要考慮以下因素:
負載變化:電源在不同負載條件下的性能可能會有所不同,需要確保在各種負載下都能穩定工作。
溫度影響:溫度變化可能會影響電路元件的性能,從而影響空載電壓。
元件選擇:選擇合適的元件對于實現穩定的空載電壓至關重要。
通過調整反饋電阻、使用光耦合器、利用BP2525的節能模式、優化電路設計以及使用外部電路調節,可以有效地控制BP2525的空載電壓。這不僅有助于提高電源的效率,還能確保電源在各種工作條件下的穩定性和可靠性。對于電源設計工程師來說,掌握這些技巧是至關重要的。